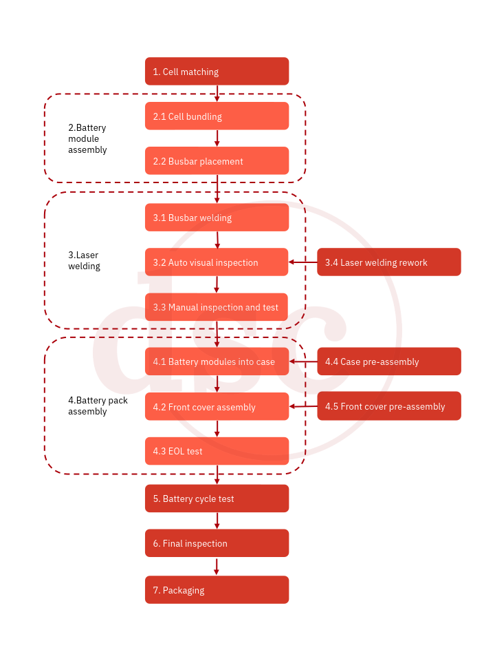
We help you find the most practical and efficient options when setting up a battery module and pack assembly line.

Battery pack assembly process flow
We help you find the most suitable partners for each process and design an assembly line based on your product design.